当前位置:首页 > 安全生产领域 > 重点领域信息公开 > 财政资金信息

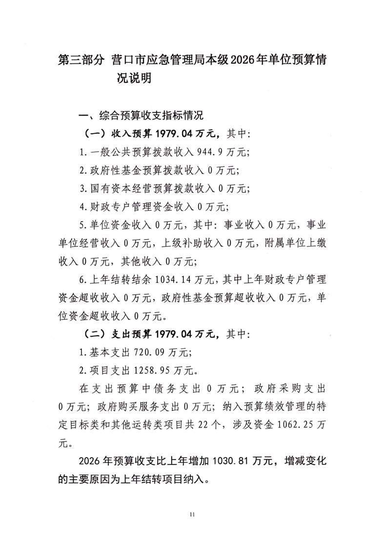
2026年营口市应急管理局本级预算公开

来源:

作者:

发布时间:2026-01-27

【字号:

分享:

  • 附件:
  • 视频:
扫一扫在手机打开当前页